近期,我校生命科学与医药学院盛清教授课题组在中药miRNA研究领域取得新进展,经过五年多的不懈努力,对传统中药天麻miRNA的研究取得突破性成果,在《Frontiers in Pharmacology》(JCR二区,IF=4.225)杂志上在线发表题为《Identification and Investigation of miRNAs FromGastrodia elataBlume and Their Potential Function》的研究论文。

天麻(Gastrodia elataBlume)是兰科天麻属多年生草本植物,作为我国传统名贵中药,已有悠久的药用历史,广泛被用于治疗癫痫,眩晕,头痛,四肢麻木,风湿病痛等疾病。临床药理研究表明,天麻具有抗惊厥、神经保护以及免疫调节等多种功能,尤其在眩晕、心脑血管疾病、高血压、神经炎症等治疗中起着重要作用。microRNA(miRNA)是一类长19-24nt的非编码小RNA分子,能够通过对人体多种信号通路上的关键因子进行调控,从而影响细胞的增殖、分化和衰老等过程,广泛地参与人类疾病的代谢过程。已有研究表明,植物miRNA能够进入动物体内,跨界发挥着重要的生物学作用。国内外关于天麻的研究主要集中于天麻药用化学成分及其功能,关于天麻miRNA的研究之前尚未见报道。
为探究天麻miRNA在疾病治疗中的可能作用机制,盛清教授课题组率先针对天麻miRNA进行了系统的生物信息学分析与鉴定,并在GO/KEGG富集分析的基础上开展分子生物学实验、细胞实验和动物实验研究,首次揭示了天麻特异miRNA的跨界调控作用,对天麻特异miRNA与NF-κB信号通路的关键蛋白A20相互作用进行了探究与验证。


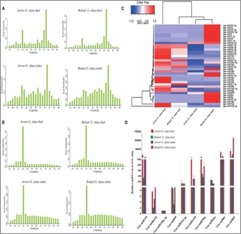
论文采用高通量测序技术进行天麻小RNA测序和统计分析,鉴定出5,718个已知miRNAs,发现了38个天麻特有的全新miRNA。通过qRT-PCR对其中10个候选miRNA进行了验证,同时GO和KEGG富集分析结果显示,天麻miRNA能够调控人体细胞周期、机体免疫和信号转导等生理过程的相关基因;其中表达量较高的天麻特异miRNAGas-miR01和Gas-miR02能够靶向NF-κB信号通路上的A20基因,提示天麻中特异miRNA分子能够跨界调控NF-κB信号通路上的靶基因。
双荧光素酶报告基因检测实验和Western Blotting结果进而证实了Gas-miR01/Gas-miR02与A20之间的相互作用。此外,动物实验证实Gas-miR01和Gas-miR02能够通过胃肠道进入到小鼠体内,且A20在实验小鼠部分组织中表达下调。论文的这些重要发现为天麻miRNA的跨界调控作用提供了有力证据,也为天麻miRNA作用机制的深入研究提供了新的理论基础。
硕士生夏春鑫、周怀香为该论文共同第一作者,盛清教授为通讯作者,tyc33455cc太阳集团成网官方入口生命科学与医药学院为唯一作者单位。该研究受到浙江省基础公益研究计划项目支持。
原文阅读链接:https://doi.org/10.3389/fphar.2020.542405